Perhaps the summary headings for today's post are too vague. Oh well. But today, on tonight's blog post, we've got a great show comin' up! Soon to be revealed is our new MATH SEGMENT, so buckle up and get ready for a WILD ride! But first, writing.
I got a decent summary of our game's story finished, but there's lots of details yet to be fleshed out. I think the story I wrote is much too ambitious, but we'll see. Things have been taking a good while, but if we work hard, I think we can produce something that is pretty cool. I am a little disappointed we only get one school year to work on this project.
I spent a good amount of time reading through an architecture book, and taking notes on things that seem potentially relevant to me. I've been looking into Modernist architecture, and I've been enjoying it quite a lot. I'm also looking forward to reading about Postmodernist architecture! There's some cool ideas that hopefully we can implement into our game's world!
More time was also spent helping the team, and seeing what they were up to. It took our artists a long time to figure out that there was a better software for putting images on 3D models...
One problem has come up though. I'm glad I spent some time working on additional game features past our DEMO phase, because as multiple coders work on most of the files, our other coder was left unable to work on main features. I feel I've let down my team for not having more crucial parts of the game fleshed out, but did have something for them to work on. Somehow, I always feel like I'm behind on the design. I think I should just dedicate a lot more time to fleshing out all of the game's features and world. That would do us all some good, I think.
AND NOW!!!!! For this blog's first ever...
Welcome to the MATH SEGMENT, where I keep you up to date on some of my more "numerical" work.
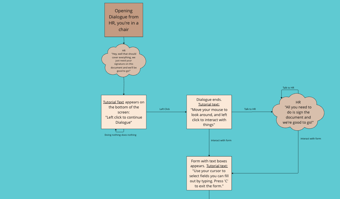
The main math I've been doing as a designer involves logic. Because we are created a game that largely reacts based on the player's actions, we need to organize a lot of the game's events around different possible outcomes. Given a plyer response, the game needs to be able to react differently, producing different outputs.
The simple way I have been planning the functionality of our game is with flowcharts, diagrams that show all of the options the player has. As I plan out the logic of the game, inevitably I run into challenges.

The above flowchart is an example of the logic I planned out for our team's programmers.
Planning out a grand story with so many branches creates lots of content that needs to be created! Even with simple 2-choice responses that lead to new events with 2 choices, the number of possible game events we could create quickly grows, doubling with each new step we would want to make.
One thing we can do is have multiple options lead to this outcome. This gives the player the illusion of choice, while making the workload more manageable.
The above example image includes 3 prompts for player responses with 6 possible choices. However, there is only 4 unique events. Having the event branches merge back in with each other, the player feels like they have one or two choices, and we don't have to create a million game events.
Another interesting thing I planned out is "conditional events". The player can do a variety of things, but certain events can only happen if the right conditions are met. For example, we might want some part of the game to require a special item to unlock. This creates a new branch in our flowchart, but one that can only be accessed if the player has the special item.
By having events wait for player requirements, we can still manage the in-game events neatly, but it also gives the player the feeling that they are in a dynamic world. If we allow the player to remake choices, but notice that their new item gives them a new option, hopefully it makes the world seem responsive and makes that item feel useful!
I am planning out in-game interactions that should happen differently during different parts of the game. Hopefully this leads to the world feeling it responds to the player.
This kind of design work requires envisioning the story on both a linear and nonlinear level, accounting for how a player might end up in a given cirumstance. This MATH SEGMENT is not super math heavy, but thanks for reading it anyways.
This is a late math entry, and here we will be talking about: (drumroll please) Geometry! As a designer, I steer the direction and feel of the game, and a big way to do that is with the game's visuals. Our game is trying to communicate the feel of a strange officespace, existing outside of the normal human world.
A big inspiration for the look of the game is the Modernist architecture movement. Reading about example of Modernist architecture has led me to a wealth of inspiration. One thing I learned was that form is an important part of the Modernist style. Because the rooms are kept simple, the actual shape of the room conveys artistic information.
A pretty simple thing, common in Modernist architecture, is to use blocky shapes. Modernist houses characteristically had flat roofs. Their cubic shapes convey a feel that's in stark contrast to nature, one meant to be convient and refined. In the spirit of making a strange office, I want to exaggerate these "simple" geometric shapes, contrasting them from natural environments.
But I want to take these simple geometric styles further than by using cubes. Traditional architecture is bound by something very practical: gravity. But honestly, gravity is such a bother. One way to make a setting weird is to (literally) twist things in ways that people don't expect. Changing what way is "down" can be a very interesting twist. In order to further the twisted officespace feel, we plan to make our game's setting have a "relative" gravity, where any direction can be "down" or "up."
These ideas allow a greater freedom in the use of form, especially in ways that deviate from neat modernist styles. Having the freedom of ignoring gravity allows us to sculpt rooms in strange directions, such as making a hallway like a loopdy-loop.

The above image is of the floor an octagonal loopdy-loop hallway that I used for a concept. (I forget exactly when I did this)
Keeping with traditional blocky forms conveys the familiar idea of an artificial officespace, but twisting those concepts makes things weird and more interesting.
For example, you would very often see sharp angles inside of a building, but typically those angles are concave; you don't normally see angles of the building poking out from the inside of the building. Doing something as simple as allowing you to see corners of simple polyhedra can really give a special flavor and more interseting form to a room.
Additionally, buildings frequently use right angles. But they don't have to. By allowing for a more diverse range of angles, more intersting features can be developed (like the octagon pictured above). These creative decisions still follow an artificial feel, and they don't look (too) out of place in modern offices (you may even see some of these ideas in actual buildings with funky architecture), but they also are weird, and convey a sense of "what is going on here" to the people who pass through these spaces.
The Modernist style of architecture naturally lends itself to simple geometric shapes, but twisting those concepts in less traditional ways can create a lot of interesting imagery. Learning about what other architects have done, and understanding some of the math that creates the designs, can help create engaging scenes that will hopefully make for a fun video game!
As always, you read something. Hooray.
-Luke Knotts